欢迎访问RMS中国标线-标线涂料网
网站首页
标线资讯
标准规范
设计施工
技术研究
标线涂料
【标准型】热熔反光标线涂料
【高性能】热熔反光标线涂料
【环氧】双组分标线涂料
【水性】乳液标线涂料
【冷塑型】双组分标线涂料
【冷漆】溶剂型标线涂料
【预成型】标线带
【氨基】双组分标线涂料
【玻璃珠】路面标线用
【封口机】热熔涂料单层开口熔融包装袋
【EVA熔融袋】 热熔标线涂料专用
【仪器】交通标线用测量仪
标线原料
免责声明
公众号
标线资讯
标准规范
设计施工
技术研究
标线涂料
【标准型】热熔反光标线涂料
【高性能】热熔反光标线涂料
【环氧】双组分标线涂料
【水性】乳液标线涂料
【冷塑型】双组分标线涂料
【冷漆】溶剂型标线涂料
【预成型】标线带
【氨基】双组分标线涂料
【玻璃珠】路面标线用
【封口机】热熔涂料单层开口熔融包装袋
【EVA熔融袋】 热熔标线涂料专用
【仪器】交通标线用测量仪
标线原料
免责声明
公众号
Design documents and construction of road traffic marking
设计施工
设计施工
设计施工
您的位置:
主页
>
设计施工
【标准】JT/T280-1995、2004、2022三个版本
2025-08-31
返回列表
JT/T280-1995、2004、2022三个版本的区别
1995版有加热溶剂型标线涂料和标线逆反射亮度系数,2004版取消了加热溶剂型标线涂料和涂料的逆反射亮度系数
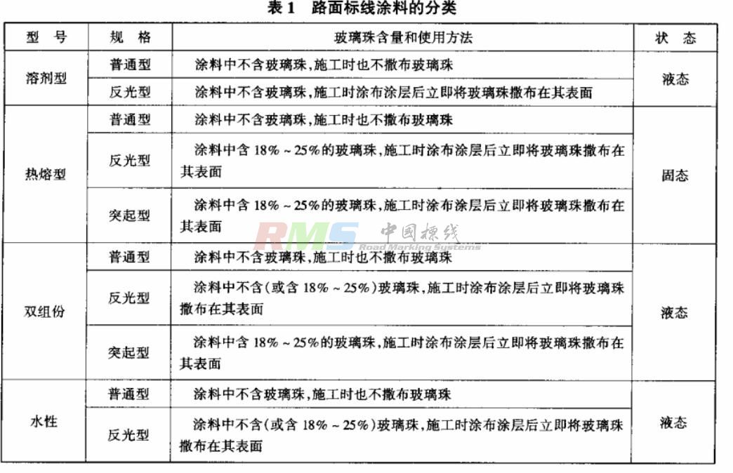
JT/T280-2004版:
上一篇:
【规范】玻璃珠逆反射亮度系测试方法
下一篇:
【设计】高速公路热熔反光标线设计文件
标线资讯
标准规范
设计施工
技术研究
标线涂料
标线原料
免责声明
公众号
中国标线—标线涂料网
微信订阅号:标线网
微信服务号:标线涂料网
单位:中路标线
地址:北京市
Copyright © 2004-2025 Road Marking Systems-RMS中国标线-标线涂料网 版权所有